Now let’s build the story pack generator with AI’s help.
The biggest concern about story composition was whether the interactive version of classic novels generated by AI could provide the same fun and quality as human-written gamebooks.
Quality Standards for Story Packs
My standards for story quality are as follows:
- Not too different from the original novel
- New storylines (that the original characters didn’t choose) should also be sufficiently interesting
- Story lines should flow naturally regardless of which branch is chosen
- The length of each storyline shouldn’t vary too much (roughly 3 minutes each)
To meet these standards, story packs need review even if it reduces productivity. Eventually, I might delegate even the review to AI, but in the initial stage, I need to personally verify and do QA.
The problem is that the json story structure Claude generates makes it too difficult to follow the actual storylines and conduct quality checks. I could apply it to the website and test from an actual user’s perspective, but to save time, I need a way to review it before that stage.
Visualizing Story Packs for Review
So my idea was to add a step after json generation to analyze that file and visualize the storylines in flowchart format. I had Claude create a Mermaid chart from the analysis results and generate a Markdown-formatted result report.
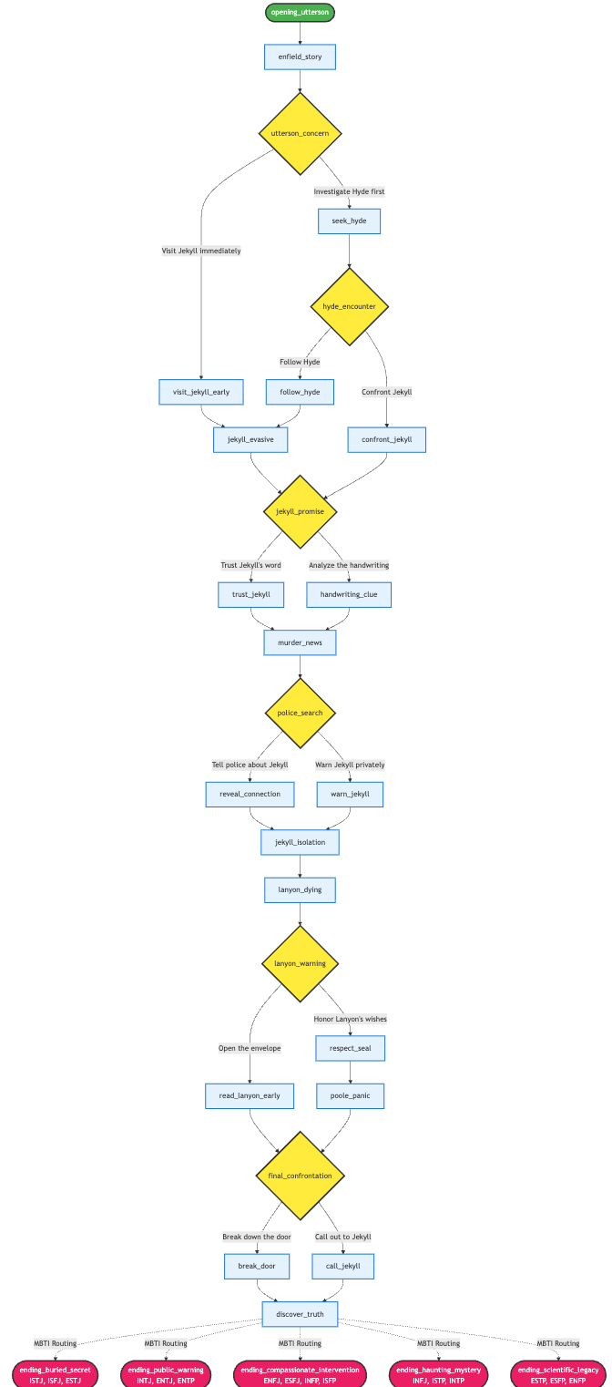
First Test Results
Here’s the flowchart of the Jekyll and Hyde story pack generated in the first test.

Although the flowchart doesn’t show story text, you can see at a glance that there are problems with the composition.
- Progression is too linear While there are binary choice branches here and there, the overall storyline seems to follow the original. This makes it difficult to properly implement the “What If” concept.
- All ending versions branch from a single ‘final scene’ Whatever choices you make in the middle, the scene right before the ending is the same, and the ending is determined there based on past choices. Like the first problem, this structure isn’t suitable for “new storylines.”
Second Test Results
I informed Claude of the first test’s problems and had it compose nodes and branches considering storyline diversity based on choices.
Here’s the flowchart of the ‘Frankenstein’ story pack created in the second test.

The “linear storyline” problem from the first version seems resolved, but a new problem emerged where the overall storyline length varies too much depending on branches. If you choose wrong early on, you reach an ending before turning even a few pages.
While such “bad endings” (or “game overs”) might be acceptable in “gamebook” content, they’re still not suitable for the What If Classics concept.
If I spend too much time on story pack quality tuning, the MVP version release will keep getting delayed, so I’ll leave this as a future improvement and next implement illustration image generation.